《星之卡比天空骑士》中不少新手玩家还不清楚城市竞赛模式应该怎么玩,下面请看由“MoeKuro”为大家带来的《星之卡比天空骑士》城市竞赛基础玩法讲解,希望可以帮助到大家。
考虑到原作玩家对这个模式门清,而初见玩家一脸懵逼不知道干什么以至于被前作老玩家捞薯条,故提供这个玩意做简单说明
模式的目标就四句话,选择合适的飞行器、强化需要的能力、应付好突发事件、最终选择合适的体育场获得胜利,这就是你5+1分钟的事情
操作方面驾训班里都教过,不过再说下
操作方面摇杆左右快速推一次:快速旋转,开货柜与打人抢强化都需要,吃到睡觉连续用这个醒来
B键(A键其实也可以):按住会逐渐减速然后蓄力,此时左右推摇杆是漂移,下推摇杆是快速刹车,松开是蓄力冲刺,不少复制能力也用这个键攻击
Y键:空机前锁定可以换机,对手残血的飞行器锁定可以抢夺,按住是下机,特技条满了(中间提示Y Special)可以用特技,有复制能力时连打是取消能力
离地(从斜向跳台飞出去)在空中时,摇杆下拉是朝上飞,上拉是向下飞,按住B是快速下降
飞行器说明的速通版
顺带一提,看着重一点的飞行器一般都不太能飞而擅长跑或者打
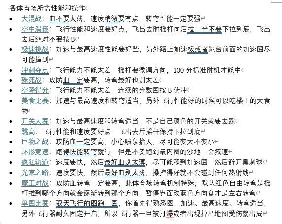
体育场的速通版

有一种内外双圈闪彩色的强化是全能力强化,事件里获得。