《宝可梦传说Z-A》玩家们可以使用通讯交换码与其他玩家交换宝可梦,想要知道如何国际上通用的交换码是多少的玩家请看下面“tainfoun”带来的《宝可梦传说Z-A》国际通用通讯进化交换码分享,希望能够帮助大家。
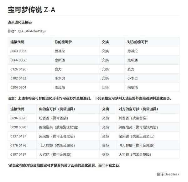
找不到朋友通讯进化的可以试试下列交换代码,注意下确认下携带道具是否正确。
注意:这种方式属于是玩家自觉,没有任何约束力,使用需要做好心理准备。


| 《宝可梦传说:Z-A》图鉴工具 |
![]() 棋牌游戏站《宝可梦传说:Z-A》全图鉴现已上线!不仅能随时随地查看全部232只宝可梦的身高体重、进化链、能学习的招式等基础信息,还可以查询种族值、属性克制等等信息,一站式满足您的所有攻略需求! |